CAN bus terminal resistance, just as its name implies is the resistance of the end of the bus. The resistance is small, but in the CAN bus communication has an important role.

The role of terminal resistance
There are two: the role of CAN bus terminal resistance
A, improve the anti-interference ability, ensure that the bus into the recessive state quickly.
Second, improve the quality of the signal.
Improve the ability of anti-jamming
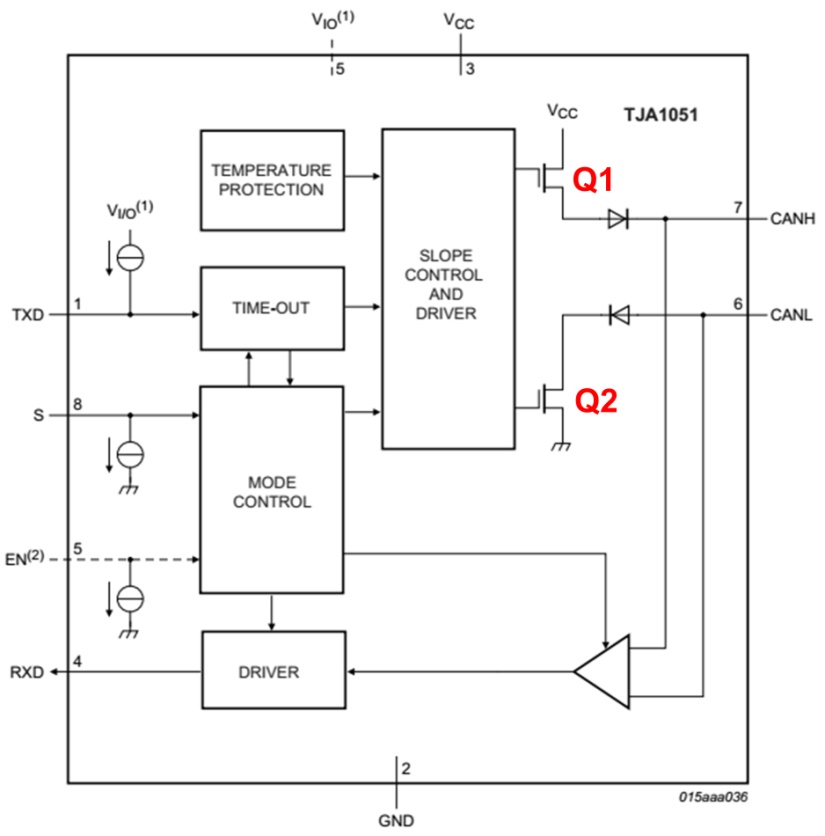
CAN bus has the "dominant" and "hidden" two states, "the dominant" represents "0", "1", "hidden" representative is decided by the CAN transceiver. Figure 1 is a typical internal structure, the CAN transceiver CANH, CANL bus connection.

Figure 1
Bus is dominant, the transceiver inside Q1 and Q2 conduction, produce pressure difference between CANH, CANL; Implicit, Q1 and Q2 as CANH, CANL in a passive state, differential pressure of 0.
If the bus without load, implicit differential resistance tolerance is very big, when the external interference only need minimal energy can make the bus into the dominant (generally the transceiver of dominant minimum threshold voltage is only 500 mv). To improve the anti-interference ability of the bus when the hidden, you can add a difference load resistance, and resistance as small as possible, in order to put an end to most of the noise energy. However, excessive current bus in order to avoid the need to enter, dominant resistance nor too small.
To ensure fast into the recessive state
During the dominant status of the bus parasitic capacitance can be charging, and in return to the recessive state, the capacitor to discharge. If CANH, CANL didn't put any resistance load, between capacitance only through differential resistance discharge within the transceiver. We between transceivers CANH, CANL join simulated experiment, the capacitance of a 220 pf bit rate of 500 kbit/s, waveform as shown in figure 2, figure 3.


Figure 3
See from figure 3, the time of dominant to recessive 1.44 mu S, in the case of high sampling points can barely communication, if the communication rate higher, or more parasitic capacitance, it is hard to ensure the normal order of the communication.
In order to let the bus parasitic capacitance discharge rapidly, ensure that the bus into the recessive state quickly, need in CANH, CANL placed between a load resistor. After a 60 Ω resistance increase, waveform as shown in figure 4, figure 5. See from the table, the dominant to recessive time down to 128 ns, and explicit build time.


Figure 5
Improve the quality of the signal
Signals under the condition of high conversion rate, edge energy meet impedance mismatch, produces the signal reflection; Transmission cable cross section geometric structure changes, the characteristics of the cable impedance changes, also can cause reflection.
At the end of the bus cable, rapid changes in impedance leads to the edge of signal energy reflection, bus signal will produce ringing, if ringing range is too big, can affect the communication quality. Increase in the end of the cable a characteristic impedance consistent with cable terminal resistance, it can be part of the energy absorption, avoid the generation of ringing.
We conducted a simulation experiment, the bit rate is 1 mbit/s, transceiver CANH, CANL pick up a piece of about 10 m twisted-pair, transceiver 120 Ω termination resistor assurance implicit conversion time, end without load. The end of the signal waveform is shown in figure 6, signal rise along the ringing.

Figure 6.
If add a twisted-pair cable end 120 Ω resistance, terminal signal waveform, ringing disappeared, as shown in figure 7.

Figure 7.
Generally in the linear topological, is sending end on both ends of the cable, and the receiver, so the cable ends need to add a resistor.
Why choose 120 Ω
Any cable for the characteristic impedance can be obtained by means of experiment. One end of the cable connect the wave generator, the other end to an adjustable resistance, and resistance were observed by oscilloscope waveform. Adjust the size of the resistance tolerance, until the signal on the resistance is a good without ringing in the square wave, the resistance can be thought of in accordance with the characteristics of the cable impedance.
Most of the auto cables are single. If you use two cars using typical cables, they are made of twisted pair, is a characteristic impedance CAN be obtained in accordance with the above method is about 120 Ω, this also is CAN standards recommended by the terminal resistance tolerance.